9月2日,中南大学湘雅二医院内部下发文件,决定对该院心血管内科医生谭某某、产科医生朱某某等15名工作人员给予诸如取消该院医疗资质等处分。 9月5日下午,湘雅二医院门诊办工作人员介绍,谭某某、朱某某在整个9月份已无门诊,“具体情况不清楚”。

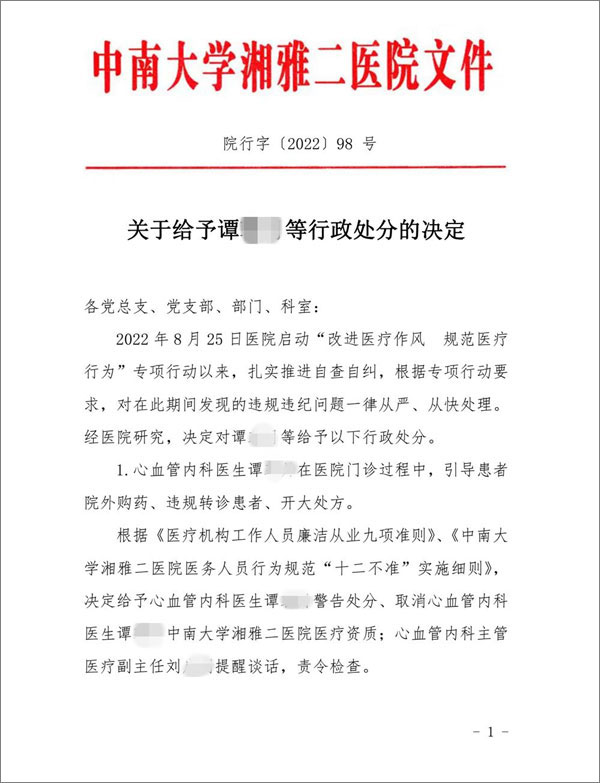
上游新闻记者获取的中南大学湘雅二医院编号为院行字(2022)98号《关于给予谭某某等行政处分的决定》(以下简称《决定》)文件提到,2022年8月25日医院启动“改进医疗作风、规范医疗行为”专项行动以来,扎实推进自查自纠,根据专项行动要求,对在此期间发现的违规违纪问题一律从严、从快查处。
《决定》称,心血管内科医生谭某某在医院门诊过程中,引导患者院外购药,违规转诊患者、开大处方。根据《医疗机构工作人员廉洁从业九项准则》《中南大学湘雅二医院医院医务工作人员行为规范“十二不准”实施细则》,决定给予谭某某警告处分、取消谭某某中南大学湘雅二医院医疗资质;心血管内科主管医疗副主任刘某某提醒谈话,责令检查。
《决定》提到,产科医生朱某某多点执业,在医院门诊过程中介绍患者外院就诊和检查。根据《医疗机构工作人员廉洁从业九项准则》《中南大学湘雅二医院医院医务工作人员行为规范“十二不准”实施细则》,决定取消朱某某中南大学湘雅二医院医疗资质;妇产科副主任、产科副主任(主持工作)黄某提醒谈话,责令检查。
上游新闻记者从长沙某妇产医院官网《专家风采》一栏了解到,朱某某曾任中南大学湘雅二医院妇产科主任,毕业于中南大学湘雅医学院,一直留校在湘雅二医院妇产科从事临床、科研和教学工作近50余年。长沙某妇产医院康先生介绍,朱教授有时星期一坐诊、有时星期三坐诊。
此外,《决定》还提到感染科、血液内科、外科楼药房等多名医疗工作人员存在违规行为,并给予提醒谈话、责令检查等处分。
“有听说过此事,但这个《决定》没有公开。”一名湘雅三医院心血管医生告诉上游新闻记者,早年曾与谭某某开过几次会,“印象是老实、不爱说话。”湘雅二医院网上挂号资料介绍,此次被处分的谭某某、朱某某均系该院主任医生。
9月5日下午,上游新闻记者多次致电中南大学党委宣传部主要负责人电话,对方称正在开会挂断电话,随后记者发去短信希望进行采访,截至发稿未获回复。