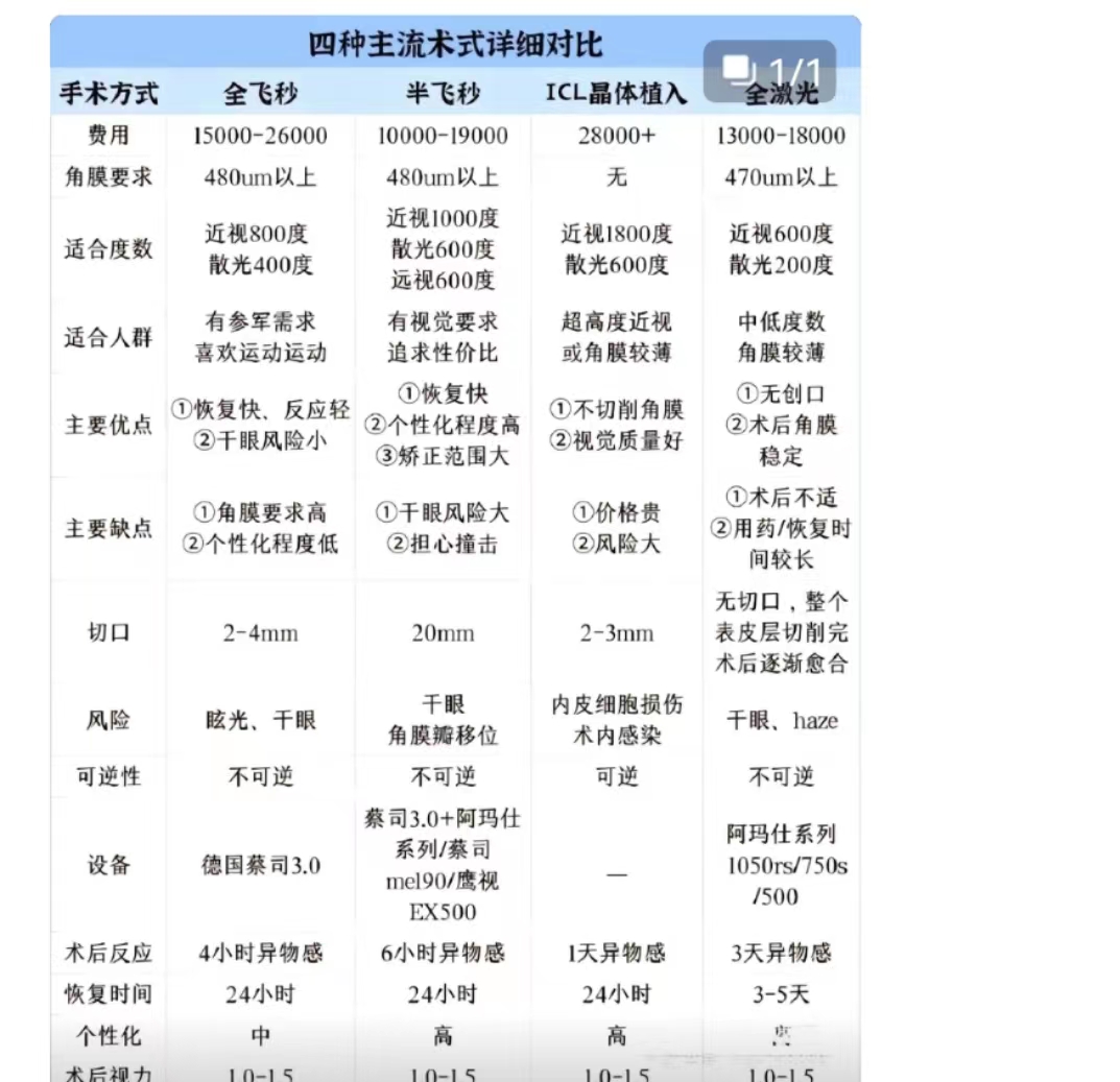
四种主流近视眼手术价格详细对比2023年一览表:
全飞秒 价格15000-26000元
半飞秒 价格10000-19000元
ICL晶体植入 价格28000+元
全激光 价格13000-18000元
角膜要求
480um以上
480um以上
无
470um以上
四种主流近视眼手术价格详细对比2023年一览表:
全飞秒 价格15000-26000元
半飞秒 价格10000-19000元
ICL晶体植入 价格28000+元
全激光 价格13000-18000元
角膜要求
480um以上
480um以上
无
470um以上