2023纳入医保的靶向药有哪些
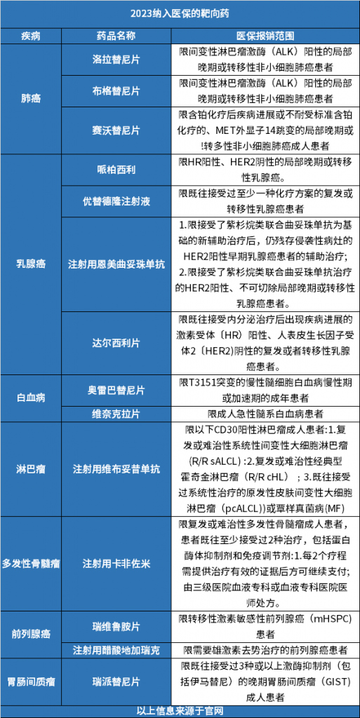
2023年进入医保的抗癌药物共有14个,其中非小细胞肺癌3个,洛拉替尼,布格替尼,赛沃替尼;乳腺癌4个,哌柏西利,恩美曲妥珠单抗,达尔西利,优替德隆;前列腺癌2个,瑞维鲁胺,地加瑞克;胃肠道间质瘤1个,瑞派替尼;血液肿瘤4个,维奈克拉,奥雷巴替尼,维布妥昔单抗,卡非佐米。通常纳入医保的靶向药,通常属于乙类药品,可以报销60%以上。如下图所示

首次进入2023年医保目录的3款肺癌靶向药。
(1)布格替尼:单药用于间变性淋巴瘤激酶(ALK)阳性的局部晚期或转移性的非小细胞肺癌患者的治疗。
(2)洛拉替尼:治疗ALK阳性局部晚期或转移性非小细胞肺癌。
(3)赛沃替尼:用于含铂化疗后疾病进展或不耐受标准含铂化疗的、具有间质-上皮转化因子(MET)外显子14跳变的局部晚期或转移性非小细胞肺癌成人患者。